Profile PictureSpanishPotato
$10

Cubemap Interior Shader V1.0

Add to cart

Cubemap Interior Shader V1.0

$10

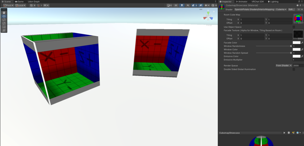
This shader is intended for Unity BIRP, primarily for VRChat. Worked both on PC and Quest! I modified the shader from Humus to add in extra functionality. You can check out the source shader code here! http://www.humus.name/index.php?page=3D&ID=80

By using a cubemap, we can fake an interior space in order to create large buildings or interiors at scale optimally. This shader is still early on, but has a ton of features!

  • Cubemap input for interior
  • Scaleable Cubemap tiling
  • Surface space or Object Space
  • Facade 2D texture ( can use for building facades, or in more complex uses as a curtain layer )
  • Facade Color Multiplier
  • Window Color Multiplier
  • Window randomness
  • Emissive Multiplier

Best practices : Clean plane UV's, Use multiple Material Instances / Merge meshes with same material instance to prevent errors.

For realism, I use this shader for a background base mesh, then for the front facade mesh of a structure I add a PBR reflective shader to the glass panels.

What's all included :

  • Cubemap Interior Shader
  • Reference Cubemap Texture
  • 2D FacadeTest Texture

Thank you for taking a look!

-SP

Add to cart
0 sales

No refunds allowed

No Refunds on Digital Goods

Last updated Sep 17, 2025

Powered by